为落实共青团中央、教育部、全国学联联合下发的《关于推动高校学生会(研究生会)深化改革的若干意见》,并结合《关于巩固高校学生会(研究生会)改革成果的若干措施》文件要求,接受广大师生监督,现将我校2021—2022学年学生会改革情况公开如下。
一、改革自评表
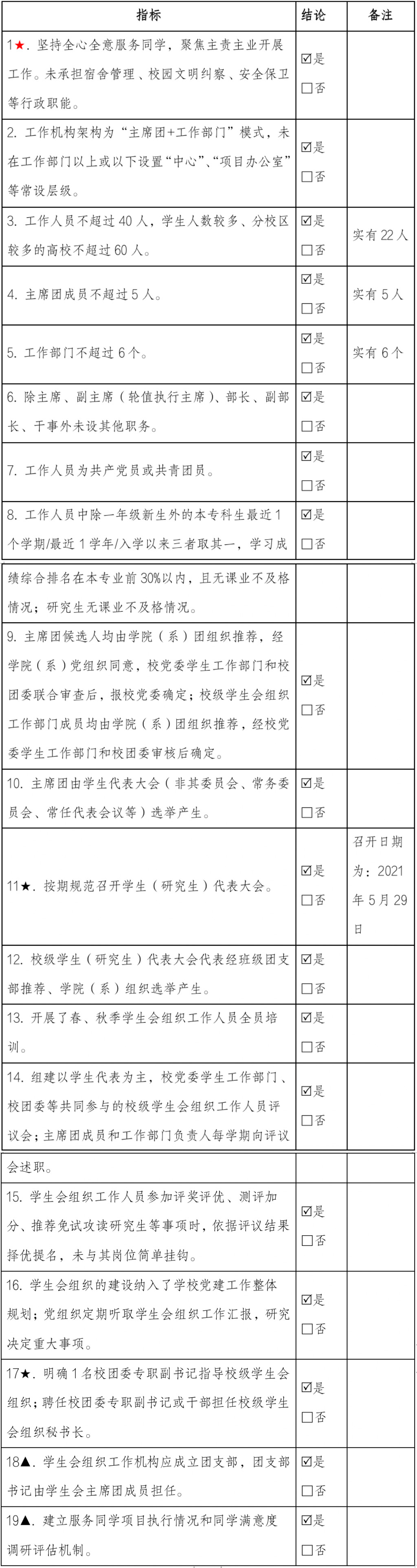
(一)校级学生会组织改革自评表
(二)二级学生会组织(含二级院系、书院、分校区等学生会、研究生会)改革自评表

二、《山东艺术学院学生会章程》
山东艺术学院学生会章程
第一章 总 则
第一条依据《中华全国学生联合会章程》、《普通高等学校学生会(研究生会)章程制定办法》及有关文件精神,制定本章程。
第二条山东艺术学院学生会(简称“校学生会”,英文译名为“Students’ Union Of Shandong College Of Arts”)是山东艺术学院党委领导、团委和山东省学生联合会指导下的学生组织,是学校联系广大学生的桥梁和纽带。
第三条山东艺术学院学生会以习近平新时代中国特色社会主义思想为指导,以加强对学生的政治引领为根本,以全心全意服务同学为宗旨。
第四条本会的基本任务:
(一)以马克思列宁主义、毛泽东思想、邓小平理论、“三个代表”重要思想、科学发展观、习近平新时代中国特色社会主义思想为指导,遵循和贯彻党的教育方针,促进同学德智体美劳全面发展,团结和引导同学成为热爱祖国,适应中国特色社会主义事业要求的合格人才,进一步增强对中国特色社会主义的道路自信、理论自信、制度自信、文化自信,自觉树立和践行社会主义核心价值观,为实现中华民族伟大复兴的中国梦而努力奋斗;
(二)依照法律、学校规章制度和本章程,及时向同学传达党的声音和主张,引导广大同学自觉把个人理想融入到党和人民的共同奋斗之中;
(三)发挥作为学校联系同学的桥梁和纽带作用,贯彻学校的教育管理要求,积极宣传学校的办学思想和理念。建立建全与学校党政领导、职能部门的常态化沟通机制,完成学校及团委布置的各项工作;
(四)引领全校学生按照德智体美劳全面发展的教育方针,积极在全校学生中开展文化、科技、体育和社会实践等多种活动,丰富全校学生的课余文化生活。
(五)面向全体同学,听取、收集同学在思想成长、学业发展、身心健康、社会融入、权益保护等方面的普遍需求和现实困难,及时反馈学校,帮助有限解决。
第五条本会承认并遵守《中华全国学生联合会章程》和《山东省学生联合会章程》,参加中华全国学生联合会和山东省学生联合会,为其团体会员。
第二章 会 员
第六条凡取得山东艺术学院学籍且具有中国国籍在学的全日制本专科学生(受留校察看以上处分者除外),承认本会章程,均为本会成员。
第七条本会会员的基本权利:
(一)有权通过正当途径和方式对本会各级组织和干部及其工作进行监督,并提出建议、质询和批评;
(二)有权参加本会组织的各种活动;
(三)在本会内享有平等的选举权与被选举权;
(四)在遇到困难,受到侵权或不公正的对待时,有权请求本会的帮助和保护;
(五)有权通过本会各级组织向有关部门如实转达建议、要求及意见。
第八条会员的基本义务:
(一)遵守国家法律法规,遵守校规校纪,遵守本会章程;
(二)在行使权利时,不得损害国家、社会及本会的利益,不得妨碍他人行使权利;
(三)执行本会决议,完成各项任务,维护学校和本会的利益和荣誉。
第三章 机构设置及运行
第九条本会按照民主集中制原则,在党委领导、团委和山东省学联的指导下,依照国家法律、法规及本组织章程,独立自主地开展工作。
第一节 学生代表大会
第十条山东艺术学院学生代表大会是广大同学依法依规行使民主权利、参与学校治理的机构。
第十一条学生代表大会须每年召开1次,院学生代表大会原则上每年召开1次。
第十二条学生代表大会代表由学生所在学院民主选举产生,经班级团支部推荐、院学生会组织选举产生,大会代表名额一般不少于会员人数的1%,名额分配覆盖各个院系、年级及主要学生社团,其中校、院学生会组织工作人员中的学生代表一般不超过40%。各学院代表名额原则上依照各院学生会组织会员人数按比例分配。学生代表大会应有三分之二以上当选代表参加才能召开。
第十三条学生代表大会的职权:
(一)制定或修订学生会组织章程,监督章程实施;
(二)听取、审议上一届学生会的工作报告;
(三)选举产生新一届学生会,选举产生新一届学生会主席团成员,选举产生出席上级学联代表大会的代表;
(四)征求广大同学对学校工作的意见和建议,合理有序表达和维护同学正当权益;
(五)讨论和决定应由学生代表大会决定的其他重大事项等。
第十四条学生代表大会代表的权利:
(一)通过符合本章程规定的民主程序,在学生代表大会上充分发表意见和建议,享有表决权;
(二)享有选举权和被选举权;
(三)在职权范围内以个人或者联名方式提出提案,并对提案情况进行询问和监督;
(四)对本会的工作提出建议、批评和实行监督。
第十五条学生代表大会代表的义务:
(一)定期对广大学生开展调研、收集学生意见并提交提案;
(二)参加学生代表培训,服从组织安排以及向所代表的学生群体负责;
(三)自觉培养奉献精神和服务意识,全力投入学生代表工作,发挥学生代表纽带和桥梁作用;
(四)坚持在工作、学习及其他社会活动中起模范作用,在群众中树立较高威信;
(五)努力学习并模范遵守国家的法律、法规和学校的规章制度,不断提高政治理论水平、个人综合素质和参政议政的能力;
(六)积极参加学生代表大会各项议程,认真宣传、贯彻学生代表大会决议,完成大会交予的各项任务;
(七)讨论、决定应由学生代表大会决议的其它重大事项。
第二节学生会
第十六条山东艺术学院学生会是学生自己的群众组织,在学生代表大会闭会期间执行代表大会决议,决定重大事项。学生会的组织架构为“主席团+工作部门”模式。
第十七条主席团是学生会的领导机构,设成员5人,实行轮值制度。
第十八条主席团集体负责学生会重大事项,日常设1名轮值主席、4名主席团成员。
第十九条主席团须由学生代表大会选举产生,选举结果应向大会公告,并经学校党委批准,报省学联备案。主席团候选人由学院团总支推荐,经学院党总支同意,由学校党委学生工作部(处)和学校团委联合审查后,报学校党委确定。
第二十条主席团职权:
(一)执行本章程,执行学生代表大会的决议,全面主持学生会日常工作,配合团委做好对学生的教育引导、管理和服务;
(二)主席团成员分管各部,负责分管部门日常工作的监督、落实与部门的高效运转,以及考核各职能部门常规工作和交办工作的完成情况;
(三)主席团主持召开学生会全体会议,讨论工作计划、布置工作、检查和督促各部工作落实情况,以及对学生违规违纪情况进行处理;每学期及时向学校团委汇报工作,听取指导和建议;
(四)定期听取各部门工作汇报,统筹各工作部门活动及工作的开展,指导、监督各工作部门日常工作与活动情况,负责大型活动的全面指挥与协调;
(五)加强与其他兄弟院校学生会的联系及交流,增进友谊,交流经验,不断改进各项工作。
第三节 工作部门
第二十一条学生会各工作部门为本会处理日常工作、开展活动的常设职能机构。
第二十二条校级学生会组织工作部门不超过6个。
第二十三条部门职责:
(一)贯彻落实学生代表大会及主席团部署的任务和决定;
(二)收集和反映同学的意见和建议,合理代表并切实维护广大同学合法权益;
(三)组织开展形式多样的思想引领、志愿服务、学术交流、校园文化、创新创业、社会实践等活动,加强自身队伍建设。
第四章 基层组织
第二十四条应着力构建学生会组织“学校、学院、班级”三级联动的工作格局。校学生会对院级学生会具有指导和帮助职责。
第二十五条院学生会是由学院党总支领导、学院团总支和校学生会指导下的基层学生组织。院级学生会应当充分发挥贴近广大同学的优势,在校学生会指导下承办面向全校学生的具体工作项目。
第二十六条院学生会职责:
(一)院学生会的组织机构、职责权限、工作程序原则上与校学生会对应,应参照本章程的原则由各院级学生会制定,并报本会备案;
(二)院学生会每年至少1次通过集中会议或书面形式向校学生会汇报工作,并提出意见建议;
(三)院学生会应执行校学生会决议,完成校学生会工作部署,并根据各院学生会的具体情况独立开展形式多样、内容丰富的活动;
(四)院学生会应积极参加校学生会组织的全校性活动;
(五)院学生会应与校学生会保持及时、密切的联系,积极沟通,协调一致;
(六)院学生会主席须参加校学生会召集的学生会主席联席会,报告工作,交流经验,反馈信息;
(七)院学生会要配合学校团委加强对学生社团的引导、管理和服务。
第五章 工作人员
第二十七条学生会组织工作人员要面向广大同学进行遴选,由学院团总支推荐,报学院党总支同意,经党委学生工作部和学校团委审核后确定。选拔过程公开透明、公平公正,并对结果进行公示,确保广大同学的知情权、参与权,接受广大同学监督。
第二十八条学生会组织工作人员应为共产党员或共青团员,应是信念坚定、品行端正、乐于奉献、学业优良、作风务实的学生。除一年级新生外的本专科学生,最近1个学期/最近1学年/入学以来三者取其一,学习成绩综合排名在本专业前30%以内,且无课业不及格情况。
第二十九条学生会负责对同级组织工作人员进行监督,定期对工作人员进行考核,对于达不到学业要求标准的、考核不合格的、违纪违法的以及其他无法正常履行职责的工作人员,按照规定和程序予以劝退、免职或罢免。
第六章 附则
第三十条本章程解释权归山东艺术学院学生会所有。
第三十一条本章程自通过之日起生效。
三、校级组织工作机构组织架构表
我校学生会的工作机构架构为“主席团+工作部门”模式,未在工作部门以上或以下设置“中心”“项目办公室”等常设层级。
目前我校学生会工作人员共有22人,下设6个工作部门,分别是秘书处、志愿者工作部、学习文体部、生活权益部、社会实践部、女生部。

四、校级组织工作人员名单

*最近1个学期/最近1学年/入学以来学习成绩综合排名(新生、研究生不需填写)
五、校级组织主席团候选人产生办法
我校学生会组织主席团候选人均由学院团组织推荐,经学院党组织同意,校党委学生工作部和校团委联合审查后,报校党委确定后,提交至我校学生代表大会进行先差额后等额的投票选举。
六、校级主席团成员选举办法
确定学生会主席团预备人选名单。各选举单位根据要求,按照提名原则及有关注意事项,结合工作实际,在本选举单位根据主席团《预备人选名额分配表》,充分酝酿讨论产生委员(主席团)候选人预备人选,并填写《预备人选登记表》、预备人选讨论意见,经党总支、学校团委、党委学生工作部审核后,报大会组织材料组。汇总材料后,报送学校党委和省学联审批。
七、校级学生代表大会召开情况
我校于2021年5月29日在山东艺术学院长清校区召开山东艺术学院第九次学生代表大会。
大会主题为学党史、强信念、跟党走,争做德智体美劳全面发展的社会主义建设者和接班人。大会主要议程为
(一)听取并审议上一届学生会的工作报告;
(二)修订《山东艺术学院学生会章程》;
(三)选举产生山东艺术学院新一届学生会主席团成员;
(四)听取并讨论山东艺术学院学生代表提请的提案;
(五)讨论通过山东艺术学院第九次学生代表大会致全校青年学生的倡议书;
(六)通过有关决议。
会议划分为13个选举单位,正式代表101人,约占我校学生总数的1.5%,按照20%的差额选举产生。会议通过差额选举产生山东艺术学院学生委员会和主席团,其中委员会成员17人,主席团成员5人。学校领导、相关职能部门负责人、各学院团总支书记、出席了会议。


八、校级学生代表大会代表产生办法
代表的产生贯彻民主集中制原则,主要产生程序包括:
(一)代表提名与选举。代表候选人通过上下结合,反复酝酿,逐级遴选等多种形式,根据多数班级和多数同学的意见推荐产生
(二)组织考察。由选举单位对代表候选人初步人选考察对象进行逐个考察。主要考察他们是否符合代表条件,特别要注意考察他们的思想政治素质、工作实绩和群众基础。
(三)确定代表候选人预备人选。各选举单位召开相应会议,根据分配的代表名额和代表条件、构成要求以及考察情况,按多于应选代表 20%的差额,研究提出代表候选人预备名单。
(四)代表选举。各选举单位召开代表大会或代表会议进行代表选举。可以直接采用候选人数多于应选人数的差额选举办法进行选举;也可以采用差额选举办法进行预选,产生候选人名单,然后进行等额正式选举。
九、主席团成员和工作部门负责人述职评议办法
述职评议全面贯彻落实《关于推动高校学生会(研究生会)深化改革的若干意见》等文件精神,进一步深化学生会组织改革,加强学生会建设,继续改进作风。秉承全心全意为同学服务的宗旨,加强与广大同学的交流,切实服务我校同学的成长成才。
(一)评议组织为老师代表为主兼具学生,其中学生代表应具有代表性,选取评议代表时应兼顾不同年级、专业、性别。
(二)述职评议对象为校学生会主席团成员各工作部门负责人,述职评议会时间定于每学期开学第一个月,对上一年工作进行总结。
(三)述职评议内容包括日常考评和总体考评,其中,日常考评的内容包括个人的政治态度、道德品行、学习情况、工作成效、纪律作风等方面,总体考评则是对学生骨干的总体服务效果和贡献程度进行考评。
(四)述职报告包括以下内容:
1.述职人员所任职务、任职期限;
2.述职人员工作的指导思想;
3.履行岗位职责的情况;
4.述职人员在工作中取得的主要成绩和存在的主要问题,以及今后的改进措施;
5.其他应当阐明的其他情况。
(五)考核结果评定:结果分为优秀、合格、不合格三个等次。基本标准分别是:
1.优秀:理想信念坚定,热爱和拥护中国共产党,能够及时向同学传达党的声音和主张,具有强烈的爱国意识和爱国情感,积极弘扬和践行社会主义核心价值观;遵纪守法,品格高尚;学习成绩优异;能够出色完成工作任务,成绩突出;作风务实,乐于奉献,具有全心全意为广大同学服务的觉悟和能力。
2.合格:热爱和拥护中国共产党,执行党的路线、方针、政策,能够遵守政治纪律,能够践行社会主义核心价值观;品行良好;学习成绩优异;能够较好地完成工作任务,有较好的团结协作精神;作风务实,乐于奉献。
3.不合格:政治态度与工作成效较差,难以适应工作要求,不能完成工作任务,或在工作中造成严重失误等。
(六)主席团成员和工作部门负责人述职评议内容形成文字报告,并于述职评议后交至学院团委备案。
十、校团委指导学生会主要责任人

以上自评公开内容如有不实情况,可发送邮件至山东省学联秘书处邮箱shandongxuelian@126.com或全国学联秘书处邮箱xuelianban@126.com反映。