



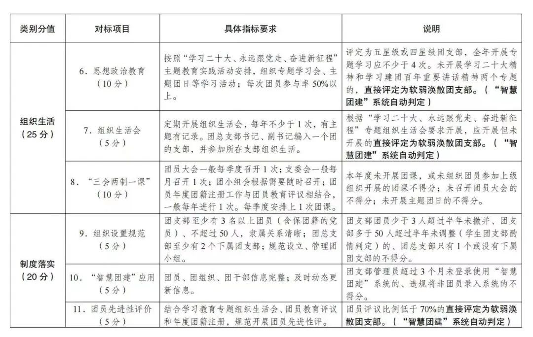
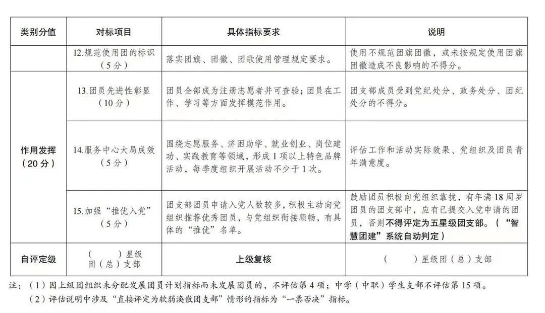
团(总)支部“对标定级”工作指引(2022年修订版)1.目标 坚持一切工作到支部,指导推动团支部(含团总支部,下同)加强建设、规范运行,不断提升组织力,彰显政治功能和社会功能。2.时间2022年度“对标定级”工作于12月集中开展,12月31日前完成。3.对象成立6个月以上(2022年6月1日前成立)的团支部。流动团员团支部、临时团支部、待转接团支部等不纳入“对标定级”范围。4.标准对照“对标定级”参考标准(2022年版,见附件),重点评估2022年度团支部标准化、规范化建设和组织功能发挥情况。实行百分制赋分评定,各项指标分别赋分。对应星级参考如下:——五星级团支部(优秀,90分及以上),标准化、规范化建设成效显著,组织力强,示范带动作用好。——四星级团支部(良好,80—89分),标准化、规范化建设有较大成效,组织力有较大提升。——三星级团支部(一般,70—79分),标准化、规范化建设存在短板不足,组织力有所提升。——后进团支部(较差,60—69分),标准化、规范化建设存在较大差距,组织力较弱,发挥作用较差。——软弱涣散团支部(60分以下,或存在“一票否决”指标所列情况的)。下设团支部中有被评定为后进或软弱涣散团支部的团总支部,不得评定为五星级团总支部。5.步骤5.1 团支部对标自评团支部对照参考标准,采取“五评、双签字”(评班子建设、评团员管理、评组织生活、评制度落实、评作用发挥,团支部书记、团员代表分别签字确认)的方式,确定自评结果,并在“智慧团建”系统中录入。5.2 基层团委复核认定——基层团委结合团组织书记述职评议和日常掌握工作情况,对照团支部自评结果,实地采取“三必核、两必听”(核实“智慧团建”系统数据、核验必要工作资料、核查自评结果真实度,听取团支部书记述职、听取党组织和团员青年意见)的方式进行复核认定。——基层团委复核认定应严格掌握五星级和四星级团支部数量,五星级团支部要优中选优,一般不超过团支部总数的30%;后进和软弱涣散团支部应占一定比例,防止只表扬不批评的好人主义。复核结果与团支部自评结果不一致的,应向团支部反馈存在问题,予以纠正或限期整改。复核认定后及时在“智慧团建”系统中记录。——基层团委开展复核前,要全面完成空壳团支部的整理整顿,否则无法在“智慧团建”系统中对下属所有团支部开展复核。基层团委“对标定级”复核率将作为评价各地基层建设工作的重要指标。5.3 团的领导机关和上级团委抽查评估县级以上团的领导机关和下设团委的基层团组织结合年度工作考核,抽检下属团组织开展“对标定级”工作情况,注意将五星级团支部比例明显过高、后进和软弱涣散团支部比例明显过低的地方作为重点。6.实施6.1 分级负责。各级团的领导机关统筹本地区(系统)团支部“对标定级”工作。基层团(工)委严格复核认定,既不刻意拔高、也不降格以求。团支部书记负责做好自评,主动向本支部本单位团员青年公开结果。评星定级以线下开展为主,线上依托“智慧团建”同步记录,线下线上不能相互替代。6.2 激励约束。被评定为五星级或四星级团支部,2023年方可参评团内荣誉(如地方各级“五四红旗团支部”),被评定为五星级团支部方可参评“全国五四红旗团支部”,上级团组织也可结合实际给予其他合理激励。未部署开展“对标定级”工作的团组织及其团组织负责人,2023年不得参评团内荣誉或参加团的重大活动。落实全面从严治团要求,连续2年未开展“对标定级”或被评定为后进、软弱涣散团支部的,上级团组织应向相关党组织通报有关情况。对指导推动“对标定级”工作不力、弄虚作假的团组织及相关负责人,视情节给予组织处置或纪律处分。6.3 总结报告。省级团委基层建设部门在本地区(系统)团支部“对标定级”工作完成后,将总结评估情况报团中央基层建设部,重点反映经验做法和正反两方面的典型。附件:团(总)支部“对标定级”参考标准(2022年版)



(转自:团建头条 编辑:李彬熙 审查人:李佳璐 初审 : 许佳倩 审核: 刘 哲 终审: 孟庆波)