2022年济南市、嘉祥县、沂水县、沂源县、河东区寒假社会实践岗喊你报名啦!
今天,团团又为大家征集了优质实习岗位,这个冬天带着你满腔激情,踏上实习实践之旅吧!
济南市
01
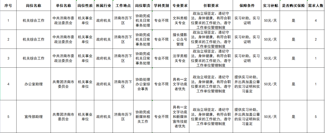
市直


市中区

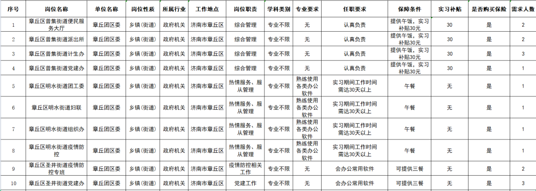
章丘区



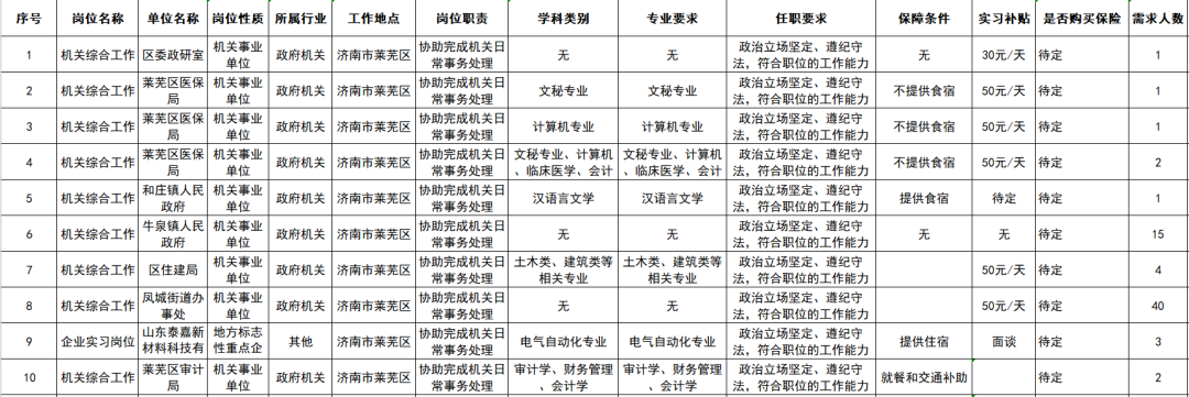
莱芜区



钢城区


商河县



南部山区

详情链接:
https://mp.weixin.qq.com/s/zX2Sr4oMMQrgW8ZPl3fPyg
(来源:青春济南)
嘉祥县
02
2022年济宁市嘉祥县“返家乡”大学生社会实践活动岗位征集表

详情链接:
https://mp.weixin.qq.com/s/czCONRazS3e7Zos9t5rLng
(来源:团嘉祥县委)
沂水县
03
2022年临沂市沂水县“返家乡”大学生社会实践活动岗位征集表

详情链接:
https://mp.weixin.qq.com/s/XhSwA3WkARZAhZgk5I4kEA
(来源:青春沂水)
沂源县
04
2022年临沂市沂源县“返家乡”大学生社会实践活动岗位征集表






详情链接:
https://mp.weixin.qq.com/s/AjhN2Ea-NLdJANizqUz9Qw
(来源:青春沂源)
河东区
05
2022年临沂市河东区“返家乡”大学生社会实践活动岗位征集表

详情链接:
https://mp.weixin.qq.com/s/eYMdt3VSVlP3li_hXzGUSw
(来源:青春河东)
(编辑:李佳璐 审查人:郭晓彤 初审:刘 哲 陈雅婧 审核:井 燕 终审:孟庆波)